详情
您现在的位置: 首页 / 指南共识

子宫填塞术治疗产后出血的专家共识

发布时间: 2025-08-05 13:33:56 浏览次数: 15067来源:中华围产医学杂志

本文引用格式:中华医学会围产医学分会, 中华医学会妇产科学分会产科学组. 子宫填塞术治疗产后出血的专家共识[J].中华围产医学杂志, 2025, 28(7): 529-536. DOI: 10.3760/cma.j.cn113903-20250324-00145.


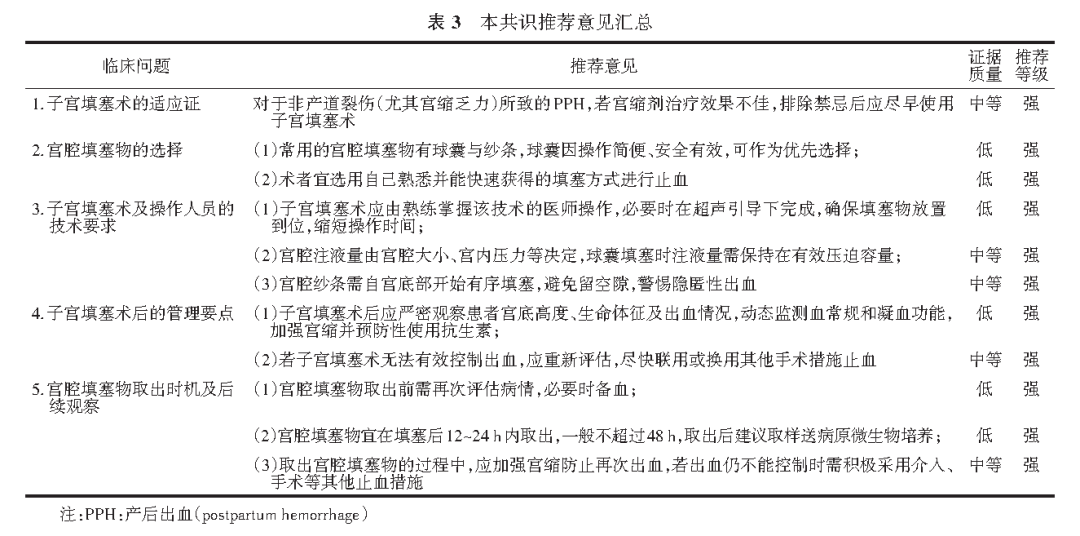
本共识的所有推荐意见见表3

图片


摘要

子宫填塞术是治疗产后出血的重要措施之一。为指导我国产后出血子宫填塞术的规范应用,中华医学会围产医学分会联合中华医学会妇产科学分会产科学组,组织全国专家讨论并制定了我国子宫填塞术治疗产后出血的专家共识。本共识聚焦于子宫填塞术在临床实践中的关键问题,包括子宫填塞术的指征和应用时机、宫腔填塞物的选择、填塞的技术要求、术后的管理及取出时机等,针对上述内容进行讨论,并给出相关推荐意见,旨在为产科医师提供循证建议,规范子宫填塞术的临床应用及提高产后出血救治水平。

【关键词】 子宫填塞术;产后出血;实践指南

基金项目:国家重点研发计划(2022YFC2704702)

实践指南注册:国际实践指南注册与透明化平台(PREPARE-2024CN1145)


产后出血(postpartum hemorrhage,PPH)一直以来都是导致我国孕产妇死亡的首要原因[1,PPH发生率为1%~10%,其病因包括子宫收缩乏力、胎盘因素、产道损伤及凝血功能障碍,其中以子宫收缩乏力最为常见。随着我国社会经济的发展,生育政策调整、辅助生殖技术的进步、高龄妊娠、剖宫产术后再次妊娠等高危孕产妇数量的增多,PPH仍未得到有效控制。子宫填塞术可用于子宫按摩和药物治疗效果不佳的PPH患者,能减少并发症,提高产妇生存率。我国“产后出血预防与处理指南(2023)”推荐,宫腔填塞是治疗宫缩乏力性PPH有效的非手术方法,在宫缩剂治疗效果不佳时建议优先使用,但需排除宫腔妊娠组织残留和子宫破裂[1。为规范子宫填塞术在治疗PPH中的应用,中华医学会围产医学分会和中华医学会妇产科学分会产科学组组织国内相关专家,讨论并制定了我国子宫填塞术治疗PPH的专家共识,提出相应的推荐意见,以进一步提高PPH的救治能力。


一、共识制定方法

本共识的临床问题和推荐意见的形成遵循中华医学会关于制定专家共识的建议,已在国际实践指南注册与透明化平台(Practice Guideline Registration for Transparency,PREPARE)注册(PREPARE-2024CN1145),并成立了专家共识制定工作组。本共识的制定参考了美国妇产科医师学会(American College of Obstetricians and Gynecologists, ACOG)2、加拿大妇产科医师协会(Society of Obstetricians and Gynecologists of Canada, SOGC)3、国际妇产科联盟(International Federation of Obstetrics and Gynecology, FIGO)4和世界卫生组织(World Health Organization, WHO)5等学术组织发布的PPH指南中关于子宫填塞术的推荐。

1. 工作组的组建:本共识制定工作组由来自全国的产科专家组成,同时邀请了妇产科及相关领域的多名专家参与,成员构成充分考虑了地域和学科的代表性,以临床医学专家为主,并进行分工协作,专家组成员中有具备循证医学背景的研究人员参与。

2.利益冲突声明:(1)本共识所有成员在正式参与制定前均填写了利益冲突声明表,包括个人经济收入、研究经费、学术利益等潜在利益冲突,由专家指导委员会核查与管理。(2)对存在潜在或实际利益冲突的成员,采取相应回避措施以避免影响共识的客观性与公正性。所有声明文件均存档备案,并根据需要进行更新。

3. 临床问题遴选与分析:本共识工作组采用标准化的方法遴选和分析关键临床问题,具体过程包括:(1)初步筛选:通过文献回顾、国外权威指南(如ACOG、SOGC、FIGO、WHO等)分析和现有研究总结,形成子宫填塞术领域的核心问题清单,并采用PICO(患者/人群、干预措施、对照措施、结局指标)结构解析初步关键问题。(2)专家调研:向工作组临床专家分发开放式问卷,收集对临床实践中重点问题的反馈,进一步补充核心问题清单并结合专家反馈形成关键清单。(3)德尔菲法确认:使用德尔菲法对清单问题进行两轮调查,每轮要求专家根据问题的重要性进行评分(1~5分),若平均分≥4分,则该问题为关键问题;若≤3分,则剔除;其余问题进一步讨论后决定是否纳入。最终确定了5个关键临床问题。

4. 证据检索与质量分级:基于上述临床问题,证据综合组按照PICOS原则进行系统的文献检索与证据质量评价,具体如下:(1)检索数据库包括:PubMed、Embase、Cochrane Library、Ovid、中华医学期刊全文数据库、中国知网等,同时追溯纳入文献的参考文献,必要时补充检索相关指南网站和学术数据库。(2)检索策略:使用主题词结合自由词的检索方式,并根据具体数据库调整检索策略,时间从建库截至2024年11月。纳入的文献类型包括系统评价/meta分析、随机对照试验等高质量研究。(3)证据质量分级:采用推荐意见分级、评估、制订和评价(Grading of Recommendations, Assess, Development and Evaluation,GRADE)工具对证据质量进行系统化分级,依据GRADE方法将证据质量划分为高、中、低、极低4个等级(表1)。

图片

5. 推荐意见的形成:共识制定专家组根据纳入的证据质量,结合患者偏好与价值观、经济学分析等因素,综合平衡利弊,基于GRADE推荐强度定义为“强推荐”“弱推荐”2个等级。(1)德尔菲法问卷:对初步拟定的推荐意见,通过专家小组函询的方式进行共识调查,至少两轮问卷调查以确保推荐意见的科学性和可行性,同时记录专家的调整建议并加以完善。(2)共识最终形成:对于专家一致通过的推荐意见(同意率≥80%),纳入最终共识;对于未达成一致的问题,则依据已有证据情况和专家组讨论决定是否保留。

6. 外审与修订:共识秘书组参照国际实践指南报告规范(Reporting Items for Research and Evaluation, RIGHT)、指南研究与评价工具Ⅱ(Appraisal of Guidelines for Research and Evaluation Ⅱ,AGREE Ⅱ)及相关规范,起草共识初稿,并提交外审组审阅。外审意见反馈后,秘书组结合反馈意见进行修改完善,最终形成正式发布的专家共识。

7.共识的发布、推广与更新:共识发布后,工作组拟通过以下方式进行推广与传播。(1)在国内相关学术会议上,面向妇产科医生及护理人员解读和推广本共识。(2)在不同地区组织培训与宣传活动,确保共识内容的普及和规范化实施。(3)持续监测共识的应用效果,并定期研究共识实施后的影响,对可能影响推荐意见的最新证据进行评估,必要时启动更新程序。


二、临床问题及推荐意见


临床问题1:

子宫填塞术的适应证


推荐意见1-1:对于非产道裂伤(尤其宫缩乏力)所致的PPH,若宫缩剂治疗效果不佳,排除禁忌后应尽早使用子宫填塞术。(证据中等质量,强推荐)

我国“产后出血预防与处理指南(2023)”指出,一旦发生PPH,应该尽早呼救,综合评估及动态监测,针对病因止血,进行容量复苏及成分输血[1。宫腔填塞是治疗PPH有效的非手术方法,在宫缩剂治疗效果不佳时,排除禁忌后应优先考虑。2023年的一项多中心、随机对照研究也证实了宫缩剂治疗效果不佳时使用子宫填塞术有效[6

PPH病因不同会影响子宫填塞术的有效性。根据美国前瞻性研究[7及回顾性对照研究[8的数据,由于PPH病因差异而导致子宫填塞术的成功率有所不同(75%~86%),甚至有文献报道成功率可达95%。对于宫缩乏力引起的PPH,子宫填塞术成功率高、止血效果肯定。软产道损伤引起的PPH重点在于修补损伤、恢复解剖结构,并不推荐使用子宫填塞术。而对于胎盘因素(前置胎盘、粘连性胎盘谱系疾病)、凝血功能障碍引起的PPH是否使用子宫填塞术存在争议。2020年的一项meta分析研究发现在严重胎盘植入性疾病和妊娠物残留所致PPH中子宫填塞术成功率较低,分别为66.7%和76.8%[9。我国的回顾性研究发现球囊止血的总成功率为93.6%(102/109),而用于前置胎盘及胎盘植入的球囊止血成功率有所下降,分别为88%(45/51)和13/16[10。但胎盘因素所致PPH的患者使用子宫填塞术仍为切实有效的止血方式,建议清除胎盘组织后采用子宫填塞术止血,剖宫产术中则需同时缝扎活动性出血部位后再考虑宫腔填塞止血。而凝血功能障碍(如羊水栓塞等导致的PPH,或出现继发性凝血功能障碍)引起的PPH患者是否适宜子宫填塞术,相关研究数据较少。我国香港的一项回顾性分析发现凝血功能障碍会降低子宫填塞术的成功率(OR=5.6,95%CI:2.5~13.0)11。一项法国的PPH回顾性研究显示,发生凝血功能障碍时使用子宫填塞术的止血成功率33.3%,止血效果有限[12,建议大量出血时可考虑使用子宫填塞术进行压迫以减少出血,为纠正凝血功能和进一步采取其他手术措施争取更多时间。填塞前出血量是否会影响子宫填塞术成功率也是临床实践中争议之一。根据2023年我国的一项回顾性研究显示,填塞前失血量对子宫填塞术的成功率并未产生影响[13。绒毛膜羊膜炎并不是子宫填塞术的禁忌证,填塞前需评估感染风险与止血必要性,填塞后需加强抗炎预防感染扩散。当合并子宫畸形等可能影响填塞效果,应慎重选择子宫填塞术,考虑其他止血方式。

子宫填塞术因创伤小、操作简单、成功率高,作为PPH宫缩剂治疗效果欠佳时的优先选择。理论上,其适用于与产道裂伤无关的各种因素导致的PPH,尤其宫缩乏力者。胎盘因素导致的PPH,在清除宫内残留胎盘组织后,若出血不能控制,可考虑宫腔填塞。因子宫破裂或产道损伤引起出血时,应首先进行缝合止血而非填塞止血。若出血极为凶猛、预判子宫填塞术止血效果差时,为不延误止血时机,根据出血原因尽快选用其他二线止血方案(介入或手术止血)。对于基层医院,若有转诊需求,子宫填塞术亦可作为争取转诊时间的权宜之计。


临床问题2:

宫腔填塞物的选择


推荐意见2-1:常用的宫腔填塞物有球囊与纱条,球囊因操作简便、安全有效,可作为优先选择。(证据低质量,强推荐)

推荐意见2-2:术者宜选用自己熟悉并能快速获得的填塞方式进行止血。(证据低质量,强推荐)

子宫填塞术中使用的填塞物主要包括球囊、纱条和新型填塞物,各类宫腔内填塞物的横向对比性研究少、数据量小。根据ACOG 提供的数据进行横向比较,如表2显示宫内负压装置填塞物的止血效能略高于球囊(90%~98%与75%~95%),而宫腔纱条的相关研究则多在国内进行、缺乏高质量数据[14。发生PPH时,建议结合当地医疗资源、医生使用习惯及价格成本等进行填塞物选择,采用熟悉并能快速进行的填塞方式。

图片

关于宫腔球囊填塞的临床研究数据较多,安全性得到证实,止血效果明确且操作简单、易于推广,可作为填塞物的优先考虑。

宫腔纱条填塞也是常用的止血方式之一。纱条包括传统无菌棉纺纱条、新型材料纱条等,止血原理与宫腔球囊相似,部分新型材料还兼具促凝血、止血作用,如壳聚糖通过静电相互作用促进凝血、而不受凝血功能影响。我国的一项随机对照研究发现,纱条填塞(n=102)与球囊填塞(n=102)均可有效止血,但纱条填塞组出血量略多于球囊填塞组[1 156(882.5~1 453.3)与895(612.3~1 297.8) ml,P<0.01][18

部分地区存在无法获取球囊和纱条的状况,有文献报道可在紧急情况下使用自制避孕套球囊进行填塞止血。印度一项关于自制避孕套简易球囊止血的前瞻性研究显示,填塞止血成功率(94.4%)与宫腔球囊相近,平均活动性出血停止时间为10 min,亦是经济有效的球囊替代方案[19

目前也有新型填塞物或装置的报道,但我国未上市。常见的新型填塞物包括宫腔负压止血装置和3D打印球囊[20,解决了传统球囊容易移位、局部压迫效果欠佳的问题。其中宫腔负压止血装置为一种新型的PPH治疗装置,止血机制是在宫腔内通过低水平负压[70~90 mmHg(1 mmHg=0.133 kPa)]快速吸出血液和血凝块,促进子宫生理性收缩。美国一项多中心前瞻性研究显示,在负压启动后2~5 min内出血控制率为94%,可以达到甚至超过球囊填塞的止血效果[21。3D打印球囊则是根据患者子宫形态进行影像学扫描重建后定制打印,符合患者的子宫形态,对于出血点有针对性地压迫,效果良好,但受限于技术因素,并未在全球范围内推广[22-23。新型宫腔填塞纱条如壳聚糖覆盖纱布[24-25,而壳聚糖是一种天然高分子材料,具有优异的成膜性、生物相容性、止血活性、抗感染性能及生物可降解性,对伤口的愈合有促进作用。其凝血机制是依赖于红细胞膜(带负电荷)和壳聚糖(带正电荷)之间的静电相互作用,将产生稳定的血凝块封闭小血管,因此凝血功能障碍患者也可使用。


临床问题3:

子宫填塞术及操作人员的技术要求


推荐意见3-1:子宫填塞术应由熟练掌握该技术的医师操作,必要时在超声引导下完成,确保填塞物放置到位,缩短操作时间。(证据低质量,强推荐)

推荐意见3-2:宫腔注液量由宫腔大小、宫内压力等决定,球囊填塞时注液量需保持在有效压迫容量。(证据中等质量,强推荐)

推荐意见3-3:宫腔纱条需自宫底部开始有序填塞,避免留空隙,警惕隐匿性出血。(证据中等质量,强推荐)

PPH发生时,积极使用宫缩剂和按摩促子宫收缩,排查有无软产道损伤、胎盘残留及有无凝血功能障碍。如需填塞应尽早实施,避免凝血功能发生异常,影响填塞效果。填塞前做好药物(包括宫缩剂和止血药物等)准备和填塞术所需物品,交叉配血备用、建立静脉通道、照明充分、排空膀胱、摆好体位及确定宫颈扩张情况。由经验丰富的产科医生操作不仅可以快速完成填塞,而且能最大限度避免手术相关并发症,如宫颈损伤、子宫穿孔等,并且在无法止血时能快速决策采取其他手术措施[2,8,12。有条件时在超声监测下进行,确保填塞到位。2024年意大利一项针对超声引导下安置宫腔球囊有效性的回顾性观察队列研究纳入超声引导组(n=200)在超声引导下进行球囊定位,而非引导组(n=170)在球囊置入后才接受超声检查,发现超声引导组中出血量显著减少[(1 100±450)与(1 500± 600) ml,P<0.001],手术所需时间缩短(8与13 min,P<0.001),证实超声引导球囊安置更加快速有效[26

球囊止血运用广泛,其中单球囊对于宫体及子宫下段均有良好压迫作用,但与子宫形态并不能完全适配,并受到注液量、重力作用影响,对于宫底部或宫角部胎盘剥离面的出血压迫作用欠佳。而双球囊固定作用更好并可减少球囊移位风险,对子宫下段也有压迫作用,但同样面临注液量对宫底部及宫角部压迫效果产生影响的问题。球囊注液类型建议选择生理盐水、灭菌用水或林格氏液,可使用大容量注射器或加压袋辅助注液。注液量由宫腔大小、宫内压力、子宫动脉压力决定,应保持在有效压迫容量,不应过度增加注液量,避免发生子宫缺血坏死或破裂[27。球囊注液量也与球囊种类选择有关,具体注液量需参照说明书操作。在填塞及注液过程中必要时采用超声引导下填塞,放置球囊后可选择阴道后穹隆填置纱布帮助固定。

宫腔纱条多应用于剖宫产,而阴道分娩后填塞宫腔纱条可能引起阴道壁、宫颈和宫腔擦伤,操作较困难,压迫效果受影响,故建议阴道分娩慎重使用。纱条填塞前检查纱条长度及完整性,详细记录,方便取出时核对,填塞时注意避免残留死腔,防止纱条内松外紧致使宫腔内出血无法及时被发现。为减少填塞过程中组织摩擦出血,以及纱条的吸水性影响出血量的判断,故建议纱条浸透后拧干使用,浸透液可选用碘伏、生理盐水、甲硝唑溶液、生理盐水液中加入凝血酶等[3,28,其中生理盐水和碘伏较常用。


临床问题4:

子宫填塞术后的管理要点


推荐意见4-1:子宫填塞术后应严密观察患者宫底高度、生命体征及出血情况,动态监测血常规和凝血功能,加强宫缩并预防性使用抗生素。(证据低质量,强推荐)

推荐意见4-2:若子宫填塞术无法有效控制出血,应重新评估,尽快联用或换用其他手术措施止血。(证据中等质量,强推荐)

填塞术后动态监测血常规、凝血等情况,了解患者病情变化。术后需保留尿管,便于观察尿色以及防止尿潴留。严格监护患者生命体征变化情况,特别是心率及血压,关注宫底高度变化,评估引流量(出血量)与患者生命体征变化是否符合,尽早识别填塞后隐匿性出血,必要时结合彩超评估填塞效果。美国的一项宫腔填塞研究提及放置宫腔球囊后按摩(加压)宫底会增加球囊移位风险[29。在安置后观察过程中若持续引流量较多,需及时评估球囊位置是否在位,及时调整球囊位置和注液量。

当子宫填塞术后仍无法有效止血,应尽快准备采取其他手术治疗,如子宫动脉结扎、子宫动脉栓塞、子宫捆绑术等。美国的一项前瞻性对照研究发现,剖宫产术中难治性PPH球囊压迫效果不佳时,联合子宫B-Lynch缝合可有效止血,该研究中有10例患者进行了球囊联合B-Lynch缝合,估计失血量为1 500(750~4 000) ml,输血2(0~9)单位,均没有出现产后并发症如发热等,并在产后3个月的随访中恢复了正常月经周期[7

宫腔填塞患者预防性使用抗生素的疗效评估证据质量较低,故子宫填塞术后是否常规使用抗生素存在争议。我国的一项回顾性研究显示,宫腔球囊填塞术后未接受预防性抗生素治疗患者较接受了预防性抗生素治疗患者的子宫内膜炎发生率更高(26%与5%,OR=6.53,95%CI:1.76~24.25)30。推荐球囊放置后使用抗生素预防治疗24 h,建议选择一代或二代头孢菌素类药物,可联用抗厌氧菌抗生素使用。对于有感染高危因素的孕产妇,根据各医疗机构内病原菌及耐药情况经验性升级抗生素类别、结合感染指标情况适量延长抗生素使用时间。同时术后建议常规使用宫缩剂促子宫收缩、积极使用止血药物。国内外指南均推荐PPH抢救过程中使用止血药物,控制出血后是否追加剂量需要进行个体化评估选择。氨甲环酸作为一种抗纤溶剂,是PPH治疗中最常用的止血药物。有meta分析和随机对照试验均显示,相较于未使用氨甲环酸,PPH时使用氨甲环酸可减少出血量、子宫切除率和孕产妇死亡率,且并不增加静脉血栓栓塞的发生风险[31-33。同时建议根据病情输注合适的血液制品能改善凝血功能,提高填塞成功率。


临床问题5:

宫腔填塞物取出时机及后续观察


推荐意见5-1:宫腔填塞物取出前需再次评估病情,必要时备血。(证据低质量,强推荐)

推荐意见5-2:宫腔填塞物宜在填塞后12~24 h内取出,一般不超过48 h,取出后建议取样送病原微生物培养。(证据低质量,强推荐)

推荐意见5-3:取出宫腔填塞物的过程中,应加强宫缩防止再次出血,若出血仍不能控制时需积极采用介入、手术等其他止血措施。(证据中等质量,强推荐)

美国一项回顾性队列研究发现随着填塞时间延长,填塞效果并无显著提升,而感染发生率更高(27%与15%,校正后OR=2.04,95%CI:0.92~4.53)34。我国香港的一项前瞻性研究显示,109例行宫腔球囊压迫止血平均球囊安置时间(22.0±3.0) h,均未发生宫内感染[11。而我国关于宫腔纱条填塞止血的文献提及了宫腔纱条的填塞时间为24~48 h[35。因此,推荐在预防性使用抗生素的前提下,有效的填塞物留置时间为12~24 h,不建议超过48 h,延长留置时间可能增加感染风险,且并不提升止血效果。

填塞物取出前评估患者生命体征,了解患者血常规、凝血功能等情况,做好人员物资准备、必要时备血,建议有条件的机构可在手术室或产房取出宫腔填塞物。宫腔球囊取出过程可选择一次性或分次放液。宫腔纱条取出时,需轻柔操作,沿阴道内纱条残留端缓慢牵引,直至纱条完整取出。无论球囊或纱条,取出后均建议剪取球囊尖端(纱条头端)送病原微生物培养。

值得注意的是,在实际临床中,部分患者的宫腔填塞物,特别是宫腔纱条,可能因黏连、摩擦出血、嵌顿等情况取出难度增加。建议宫腔填塞物取出过程中维持适当牵引力缓慢取出,避免过度牵拉造成宫腔损伤和继发性出血,同时纱条取出时避免断裂。如果填塞物取出困难,可在超声引导下操作,确保填塞物顺利完整取出。

取出宫腔填塞物后若再次发生出血,应充分评估出血原因、对症治疗,换用其他手术方式止血,或再次宫腔填塞同时联合手术止血治疗。

本共识的所有推荐意见见表3

图片

执笔专家:漆洪波(重庆医科大学附属第一医院)、刘兴会(四川大学华西第二医院)、杨慧霞(北京大学第一医院)、陈真(重庆医科大学附属妇女儿童医院)、陈锰(四川大学华西第二医院)


参与编写专家(按姓氏拼音排序):陈锰(四川大学华西第二医院)、陈真(重庆医科大学附属妇女儿童医院)、陈敦金(广州医科大学附属第三医院)、戴毅敏(南京大学医学院附属鼓楼医院)、丁桂凤(乌鲁木齐市妇幼保健院)、冯玲(华中科技大学同济医学院附属同济医院)、高劲松(北京协和医院)、顾蔚蓉(复旦大学附属妇产科医院)、何国琳(四川大学华西第二医院)、蒋荣珍(上海市第六人民医院)、李雪兰(西安交通大学第一附属医院)、刘喆(北京大学第一医院)、刘彩霞(中国医科大学附属盛京医院)、刘兴会(四川大学华西第二医院)、漆洪波(重庆医科大学附属第一医院)、孙丽洲(南京医科大学第一附属医院)、王谢桐(山东省妇幼保健院)、王志坚(广州医科大学附属第三医院)、颜建英(福建省妇幼保健院)、杨慧霞(北京大学第一医院)、应豪(上海市第一妇婴保健院)、张华(重庆医科大学附属第一医院)、张卫社(中南大学湘雅医院)、赵茵(华中科技大学同济医学院附属协和医院)、赵先兰(郑州大学第一附属医院)、赵扬玉(北京大学第三医院)、郑明明(安徽省妇女儿童医学中心)、钟梅(南方医科大学南方医院)、周玮(重庆医科大学附属妇女儿童医院)

利益冲突 所有作者声明不存在利益冲突

参考文献略